近日,胖东来商贸集团招聘中英翻译助理,招聘发布后一个多小时,阅读量已超10万!
公告中最引人注目的就是“要求第一学历毕业于QS前50院校”和“年薪不低于50万”;总体来说,要求的严格程度与福利待遇的优厚程度成正比。

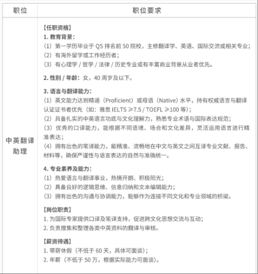
任职资格方面,应聘者第一学历需毕业于QS排名前50的院校,主修翻译学、英语等相关专业,并拥有海外留学或工作经历。
公告还特别指出,具备心理学、哲学、法律、历史专业或有丰富商业经验的从业者将被优先考虑。在语言与翻译能力上,要求英文水平达到精通或母语级别,雅思(IELTS)成绩不低于7.5分或托福(TOEFL)不低于100分者优先。
网络上围绕这则招聘公告的讨论十分热烈,有人认为,50 万保底年薪搭配胖东来成熟的工作机制,待遇已然十分优厚;也有人则觉得,第一学历卡 QS 前 50 太苛刻。不过从行业发展视角来看,零售行业正加速向 “精细化、国际化” 转型,胖东来的招聘标准恰恰反映了头部企业对 “高端复合型人才” 的激烈争夺!这类人才不仅要精通业务,更需具备跨领域思维与国际化视野。这一趋势也将倒逼整个行业,进一步提升高端岗位的人才配置标准与招聘门槛。
其实不止胖东来,现在国内不少的国企央企/银行金融机构/互联网大厂在招聘时都会明确要求QS排名,锁定世界顶尖名校毕业生,下面我们来看下都有哪些公司单位对QS院校排名有明确要求!
1.央企国企
许多央企(如中航集团、中国广核集团)和部分国企在招聘管理培训生、技术岗或国际业务岗时,会明确要求QS世界大学排名前100的海外高校硕士研究生及以上学历。
中航集团管理储备生招聘要求QS Top100
宁波高新区投资管理集团有限公司行政专员招聘要求 US/QS Top100
2.银行金融机构
金融领域在招聘时也很注重QS院校排名,国有银行、股份制银行总部及顶级券商,在人才选拔中尤为偏好 QS 前 50 院校的硕士及以上学历人才。部分券商的要求更为严格,即便招聘实习生,也明确限定海外硕士需毕业于 QS 前 50 院校,例如:国泰君安证券在招聘实习生时明确要求QS排名前50。
乐山市商业银行招聘对QS Top20毕业生,不受专业限制
3.互联网大厂
互联网大厂:腾讯、字节、阿里、百度、京东、美团、小红书等大厂,主力招聘集中在QS前100名校,其中核心研发/战略岗位偏好QS前30背景,如腾讯的投资分析岗位明确标明:主要面向顶尖院校(如QS前30)的精英学子。
为什么 QS 排名在国内招聘市场如此受宠?
权威地位与社会认知:QS 是最早进入中国市场的国际排名,在国内传播度最广,HR 认知度远超其他排名.
降低筛选成本:面对海量简历,HR 可快速通过 QS 排名筛选出符合基本要求的候选人,减少信息不对称带来的误判风险;QS TOP100背景能显著提升简历初筛通过率和面试机会!
国际视野与“名校效应”:QS 排名代表的全球视野和跨文化能力,是中国企业国际化战略所需人才的重要标识。企业在宣传人才结构时,可以用“团队成员来自QS TOP50 名校”这样的表述,来增加企业含金量,目前QS 前 100/50/30 已成为职场 "隐形文凭"。